继续教育学院(数字技术学院)
返回学校主页
校内办公网
学院概况
学院介绍
现任领导
机构设置
校外教学点信息
联系我们
招生专栏
招生简讯
学历招生简章
培训招生简章
学历教育
教务简讯
培训教育
培训简讯
党政干部培训
数字技术工程师培训
中小学教师培训
创新项目
自学考试
党建思政
党建动态
教工小家
校友之家
校友之窗
校友风采
校友服务
资料下载
信息公开
党务公开
院务公开
管理信息系统
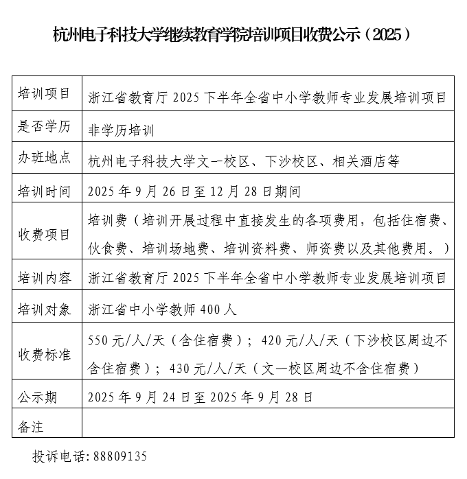
收费公示-浙江省教育厅2025下半年全省中小学教师专业发展培训项目
发布者:黄肖林
发布时间:2025-09-24
浏览次数:
26
友情链接
浙江省人力资源和社会保障厅
中华人民共和国教育部
浙江省教育厅
中华人民共和国工业和信息化部
浙江省教育考试院
中华人民共和国人力资源和社会保...
联系我们
地址:杭州市西湖区文一路115号
联系电话:0571-88809036
版权所有:杭州电子科技大学继续教育学院